About Me
Hello! My name is Levi Goldberg, and I’m a junior double-majoring in Data Science and Mathematics with a minor in Accounting. I work on campus as a resident assistant, math tutor, and the sustainability data manager with the Center for Environmental Leadership. My goal is to one day use my data science skills to contribute to solving pressing social issues, including the rise of misinformation.
Introduction
My capstone project focuses on analyzing the effectiveness of different fact-checking formats. Prior research suggests that fact checks that are positively phrased, concise, and created soon after the original misinformation are more effective. The data for this study comes from fact-checks created on the Community Notes program on X.
Project Poster

Graphical Abstract

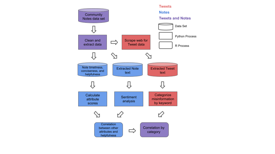
Data Architecture Diagram

Project Report
Link to Gitlab
https://code.cs.earlham.edu/lsgoldb22/levi-goldberg-ds-488-capstone