About Me
Hi, my name is Musa Tora. I am a computer science major and minor in economics.
Introduction
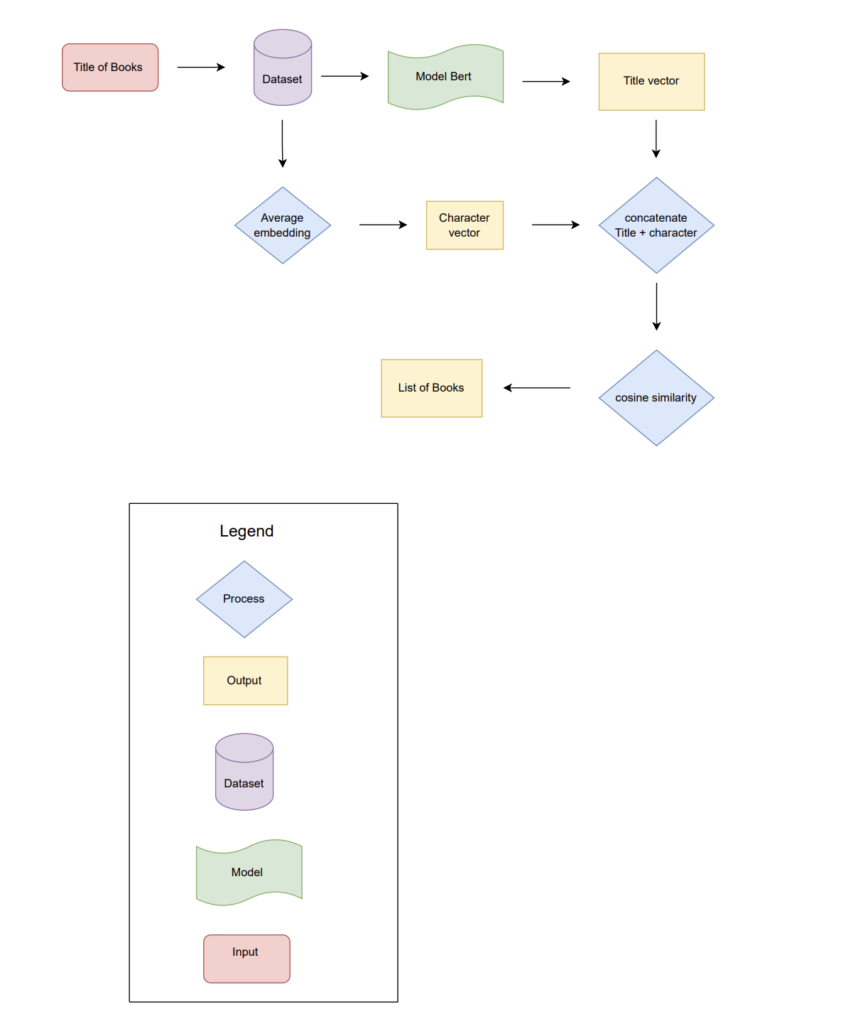
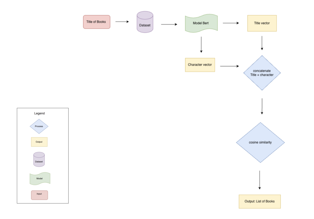
The goal of this project is to develop a recommendation engine that identifies books with characters similar to those the user already enjoys, regardless of genre. By The goal of this project is to create a recommendation engine that finds books with characters similar to those the user already enjoys, regardless of genre. By combining BERT-generated title embeddings with precomputed character embeddings, the system creates a hybrid semantic representation for each book. Using cosine similarity, it then suggests new books with characters who have comparable traits, helping users explore new stories.combining BERT generated title embeddings with precomputed character embeddings, the system forms a hybrid semantic representation of each book. Using cosine similarity, it then recommends new books that feature characters with comparable traits, helping users branch out into new stories
Graphical Abstract

Data Architecture

Poster

Capstone Proposal
file:///Users/musatora/Desktop/Technical_Report_Final_Version.pdf
Link to Gitlab
https://code.cs.earlham.edu/mstora22/book_recommendation/-/tree/main
Capstone Demonstration Video