About Me
My name is Samadhi Chandrasena, and I am a Computer Science major and Music minor. I am not overly passionate about trash, but my capstone project focuses on sorting it into correct bins using image classification and a bit of hardware!
Project Summary
This project uses image classification to identify different types of trash and physically sort them into separate bins using servo-controlled hardware.
Graphical Abstract

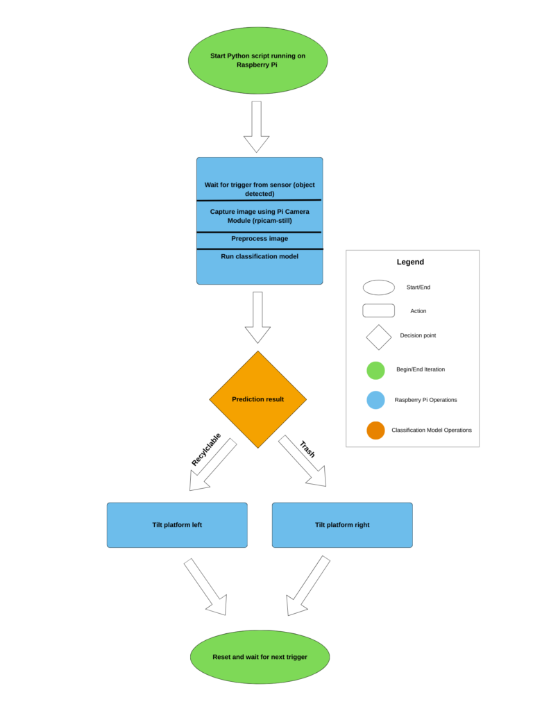
Data Architecture Diagram

Poster

Demo Video
Paper
GitHub Link
https://code.cs.earlham.edu/skchand22/cs488-samadhi-chandrasena