Introduction
My name is Felix Childress, and I am a Computer Science major at Earlham College. While I aim to go into cybersecurity, I have worked in a range of fields and environments, from computational linguistics to system administration. In addition, I helped to conduct student research in Seyðisfjörður on the Icelandic Field Studies program, as well with former faculty member Yunting Yin, the latter in which have resulted in two publications in IEEE.
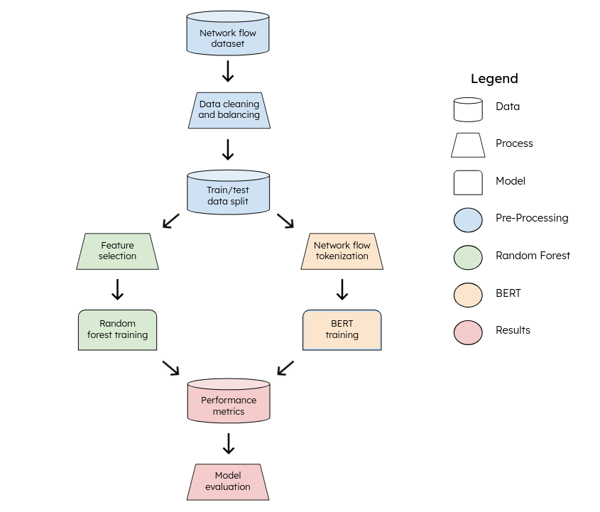
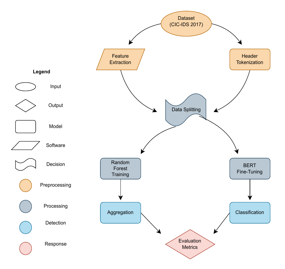
The overall goal of my project is to explore how, and if, transformer-based NLP models can match or exceed traditional ML approaches to network security. This primarily will be accomplished through treating tokenized flow-level features from the CIC-IDS 2017 dataset as language-like sequences.
Paper
Poster

Data Architecture Diagram

Graphical Abstract

GitLab Repository
https://code.cs.earlham.edu/fdchild22/cs-488-nlp-ids-capstone